Types of foundations in buildings, characteristics and 9 Guides essential injuries

The importance of foundations in the building and their injuries

It may seem like a simple part of the overall process of construction, but the correct execution of the foundations and the seat in any element construction is incredibly important, the main one being reason, any mistake that can be made simply it will get worse as we raise the building.

The main mission of the foundation of a building or in a simple dwelling is that of distribute the burdens received from the efforts of the structure and transmit them to the ground through surfaces calculated and appropriate to the type of soil in the that is supported So we have a good reason why. its execution deserves greater focus and attention in all details.

But… What are its main objectives and what should we consider?. Although it may seem like a simple question, actually this question spans a few books on space foundations , but still, we asked some colleagues who are professionals in foundations of Piresa buildings trying to obtain a clearer, more summarized and concise answer from the base on which a building rests .

Content menu:

Why is the foundation important?

Leaving aside its obviousness and structural function of support that we can all recognize, reality is that a good seat is the first step to build a solid and secure infrastructure, but there is more.

According to a statistical analysis of pathologies in the edification through the MUSAAT, the pathologies produced by the foundation amount to almost 11%. So its importance in the execution of the same, should be prioritized.

foundation pathologies

From the previous table we can deduce that the areas where greatest number of pathologies occur are the enclosures and distributions first, followed by covers, installations, foundations and finishes. Altogether, these five items concentrate 73% of the pathologies claimed in the files under study.

So by guaranteeing that no seats will be produced or that, occur, these will be compatible with the deformability of the building structure is an objective that we must address and reach very carefully.

Remember that we have an article on how to check for damage in houses after an earthquake that includes excellent manuals.

Which points are important to determine the type of seat that should be built?

Although we can see that it is a very broad field from a constructive perspective, actually, so that a foundation has the mission of transmitting the weight of the building to the ground – from a technical perspective – must comply with a series of prerequisites and characteristics for treat it as such, which are:

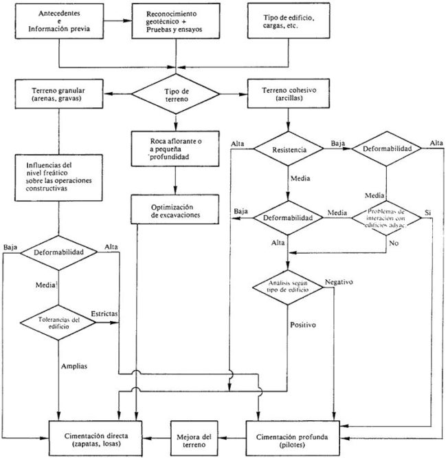
Understanding how to choose the type of foundation for a building , a house or even a ship industry, is usually relatively complex, except in some trivial cases. To get a broader perspective we want to provide a scheme that simplifies the process of factor analysis to choose a typology of foundation :

foundation type selection process

Based on the previous features we have listed previously we can consider that the key points in adopting a foundation are:

To decide the type of foundation that should be be built (If we talk about the land) it is necessary to take into account – especially – the following conditions:

To decide the type of seat to be built (If we talk about the structure of the building) , it is should take into account - especially - the following conditions:

What types of foundations is there?

Actually, when establishing the classification against the different types of foundations , we could make them from approaches wants an extensive classification; For example, due to the way they work, the type of material, by the way in which he transmits the efforts…etc.

We, to define the types of support before a building we go to the Basic Document SE-C Foundations ( Technical Code of Building ) where they are divided into two large groups: Shallow foundations – direct and deep foundations:

1.- Superficial foundations or direct

The direct foundation is the one that distributes the loads of the structure in a plane of support horizontal. They are built shallow under the ground surface (less than 4 meters), also called shallow foundation and are:

  1. Types of foundations Superficial:
    1. Insulated footings
    2. Combined footings
    3. Flat footings
    4. Foundation pits
    5. Grills of foundation
    6. Foundation slabs

So that we have a 3D vision and can see the complexity in its execution with the assembly of a footing isolated. We leave the following example of isolated foundation :

example of isolated footing

2.- Foundations deep

The objective is to transmit the loads to strata deep ones that have a greater bearing capacity and resistance . Those that have a length greater than six meters, or that the relationship between the height and width of the foundation exceeds the value of five.

  1. Types of foundations deep
    1. Insulated piles
    2. Group of piles
    3. Piloted areas
    4. Micropiles

We remind you that the types of piles reach an important variety and are classified in many ways. forms (Not counting new techniques, designs, machinery and technologies) we could distinguish them mainly because of:

Also, micropiling or resin injections expansive are used before a defective contact between our building and the land with the aim of underpin the structure to stabilize the building, the underpinning of foundations are common and they avoid the execution of expensive works.

Now, since we have a general vision, it is time to enter depth – although we obviously skipped the part technique of calculations, that's what companies are for specialists – yes, we would like to provide a series of very useful technical guides for the professional architecture and engineering…

Check the relevant points in the work execution

These three manuals on foundation form a “check list” of verification, to determine the relevant points for the direction of execution of work on foundations and check your justification:

foundation justification

The three supporting documents are:

Common problems, foundation injuries and deficiencies

Know what are the common problems in a foundation , what are its injuries or deficiencies, the optimal design and try to adopt some recommendations technical constructive to solve any problem, It can be a challenge for any professional.

But, we have 6 exceptional documents from technical guidance – totally free – that They provide us with very interesting data according to the type of foundation used we will obtain the foundation pathologies . sayings documents in tab format are structured internally like:

Pathologies in foundations

For example, part of the sheet on foundation pathology surface by footings would be:

injuries to foundations

The six documents – sheets dealing with the issues common are:

In addition, there is a free and interesting course on construction procedures: land in civil works and building taught by the UPV that you can see from HERE.

While we have undoubtedly left out many aspects of interest, at least we are convinced that after reading, Today we have learned a little more.

# tile cutting, # roofing regulations, # electrical repairs company, # bathroom tile.